| | 添加收藏 / 设为首页
首页 法院概况 新闻中心 司法公开 诉讼指南 法学园地 法苑文化 人民陪审 视频在线 专题报道 法院执行 信息公开 扫黑除恶

 

小日志为啥能引发大关注

  发布时间:2020-03-07 16:05:09


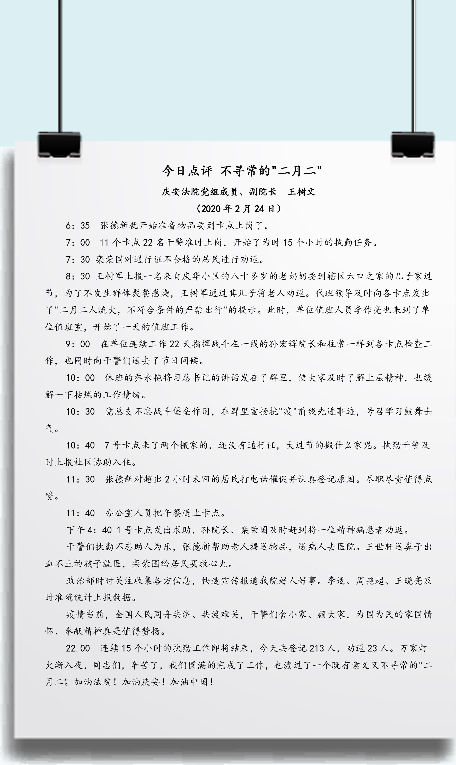
根据抗疫工作部署,庆安法院每天都由一名党组成员带班负责院机关的值班值宿、防控卡点的指挥、指导、检查,一天的工作任务结束后,带班领导都会将当天工作进行总结点评,并以工作日志形式发到工作群中。然而,就是这一则则小小的工作日志,却引发了全体干警及全县干部群众的关注和热议,并持续“发酵”。这究竟是怎么回事呢?这些工作日志到底有着怎样的特殊之处,又为何能引发关注和热议?让我们来看一看它的庐山真面目。

相信,看过之后你一定会觉得它们没有什么特别之处,没有豪言壮语,没有夸夸其谈,没有惊天壮举,只不过是用最朴实无华的语言,一件一件地讲述着全院干警在抗击疫情一天中的点点滴滴。

见微知著,一叶知秋。然而,正是这些朴素平实的语言,认真专注的态度,细致入微的作风,生动展现了一名党员干部在特殊时期的执着坚守与责任担当,对待一则小小的工作日志犹如一名小学生对待老师布置的作业一样,是如此的认真细致,毫不含糊。也正因为如此才赢得了干警及群众的认可、关注和点赞。与其说这是一则工作日志,倒不如说是一张考卷,只不过它的答题人不是别人,正是一名置身于战“疫”之中的普通党员干部。习近平总书记强调指出抗击疫情是一场人民战争,更是一次大考,也是践行“不忘初心,牢记使命”主题教育的一道必答题,而这个阅卷人正是广大人民群众。

轻者重之端,小者大之源。在大灾大难的考验面前,在党和人民最需要的时候,当然需要党员干部冲锋陷阵、勇往直前、不怕牺牲的精神和壮举,但同样也需要在平凡岗位上那份守土有责、守土担责与默默无闻的坚守。党员干部只有在对待像工作日志这样的小事上能够做到认真、求真、较真,才能在生死考验面前做到义无反顾、临危不惧。惟此,才能保证党和人民的事业生生不息、薪火相传,进而推进民族复兴的伟大梦想顺利实现。

一语不能践,万卷徒空虚。当前疫情形势还很严峻,抗击疫情工作任务依然十分艰巨。基层是联防联控、群防群治的第一线,也是复工复产的第一线,是确保各项措施落实到位的关键所在。党员干部要把做好耐心细致的疫情防控工作、认真履行疫情防控工作责任,作为践行初心使命、体现责任担当的试金石和磨刀石。一名党员,一支队伍,一个集体,能否在关键时刻拉得出、冲得上、打得赢,完成好党和人民赋予的神圣使命,检的是党性观念,考的是思想觉悟,验的是工作作风。庆安法院带班领导对待工作日志这种专注认真的精神、踏实肯干的劲头、求真务实的作风,正是用实际行动践行“不忘初心,牢记使命”主题教育的真实写照,也是对“理论学习有收获、思想政治受洗礼、干事创业有担当、为民服务解难题”的生动诠释。

今年恰逄我们国家决战全面建成小康社会、实现“十三五”规划的收官之年,打赢这场突如其来的抗击疫情攻坚战显然具有十分重要的战略意义。让我们牢记总书记的嘱托,在党中央坚强领导下,紧紧依靠人民群众,发扬庆安法院带班领导那种默默无闻、任劳任怨和钉钉子的精神,最终赢得这场大考,坚决打赢疫情防控人民战争、总体战、阻击战,努力实现决胜全面建成小康社会、决战脱贫攻坚目标任务,向人民、向历史交上一份合格的答卷!

责任编辑:张庆宇    

文章出处:庆安县人民法院    

 
 

 

关闭窗口